Selective Spinal Immobilization
Section 6 - TRAUMA
6.03 SELECTIVE SPINAL IMMOBILIZATION
Background: This parameter is intended to provide personnel with a guideline for the selective exclusion from spinal restriction on patients who have a low index of suspicion mechanism of injury for spinal injury combined with a thorough assessment that supports the exclusion.
Goal: Patients will be assessed for the need for spinal restriction based on clear clinical criteria. Any patient presenting with a positive or questionable mechanism-of-injury (MOI) that indicates the potential for spinal injury, and for whom it is not possible to clinically rule-out the need, will have spinal restriction performed. Personnel must document all pertinent findings consistent with their assessment of the patient’s need, or lack of need, for restriction.
Explanation from the Medical Director: The use of cervical collars and backboards for spinal movement restriction has specific indications as to when these should be employed. The use of these devices also have contraindications and concerns. Personnel must determine which patients require the use of cervical collars or spinal backboard based on the patient’s condition from those who do not. Cervical collars may be of benefit in those patients who have signs and symptoms consistent with a cervical spinal injury. Backboards are useful for vehicle extrication and patient movement however, their use has never been proven to show improvement in the patient’s outcome.
Cervical Collars have never been proven to improve patient outcomes and there are studies that show worsening of certain fractures when a C-collar is applied. Certainly, if the patient has the potential for a cervical fracture and the patient is found with their cervical spine not in neutral, i.e. side bent or rotated and it hurts to move, personnel should not move them from the position found except when there is the need for an open airway or airway management. In patients with increased likelihood of neck or back injury, personnel should consider immobilizing the patient in the position found.
Backboard use can cause complications or harm the patient. Instances include:
- Those patients with unstable airways or head injury with increased intracranial pressure.
- Limiting the movement of the torso with backboards can cause spasms or pain as these are not anatomically correct.
- Their shape may cause pressure ulcers, even when patients are placed in them for a short period of time.
- Backboards are very uncomfortable for patients.
| Not every Emergency Trauma Patient needs immobilization with a long backboard. This is the new standard of care. |
Supportive References:
- Advanced Trauma Life Support (ATLS) for Doctors (2008 Edition):
- General Management of Immobilization; Chapter 7; page 168
- “Proper immobilization [of the spine] is achieved with the patient in neutral position – that is, supine without rotating or bending the spinal column. No effort should be made to reduce an obvious deformity.”
- “Attempts to align the spine for the purpose of immobilization on the backboard are not recommended if they cause pain.”
- Guidelines for Screening Patients with suspected Spine Injury; Chapter 7, Page 169
- “Patients who are awake, alert, sober, and neurologically normal, and have no neck pain or midline tenderness: These patients are extremely unlikely to have an acute c-spine fracture or instability.”
- General Management of Immobilization; Chapter 7; page 168
- Prehospital Trauma Life support (PHTLS), Seventh Edition (2011):
- Manual In-line Stabilization of the Head; Chapter 10; page 259
- “Neutral in-line movement should not be attempted if a patient’s injuries are so severe that the head presents in such misalignment that it no longer appears to extend from the midline of the shoulders. In these situations, the patient’s head must be immobilized in the position in which it was initially found.”
- Guidelines for Rigid Cervical Collars; Figure 10-14; page 259
- Rigid Cervical Collars “must not inhibit a patient’s ability to open the mouth or the prehospital care provider’s ability to open the mouth if vomiting occurs.”
- Rigid Cervical Collars “should not obstruct or hinder ventilation in any way.”
- Manual In-line Stabilization of the Head; Chapter 10; page 259
General Guidelines for the Proper Management of Spinal Restriction:
- Spinal restriction definition: The implementation of spinal restriction may be performed incrementally meaning that portions of the spinal restriction procedures are used as necessary based on the patient’s condition and situation. Spinal restriction procedures include any or all of the following:
- At a minimum advise the reliable/cooperative patient not to move
- Apply a cervical collar if indicated based on the patient’s condition and able to tolerate a cervical collar
- Options to restrict movement of the torso:
- Place the patient on the ambulance stretcher and secure for transport
- Secure the patient to a long backboard if indicated based on patient’s condition and as long as it does not cause further harm
- When spinal immobilization is indicated, a determination must be made if it is appropriate for the patient.
- When spinal restriction is considered or utilized it MUST NOT:
- Cause further harm
- Cause further or increased pain
- Compromise the airway
- Compromise ventilation efforts
- Manipulate or move broken bones
- Increase the risk of soft tissue breakdown or pressure points in susceptible patients
- Spinal restriction definition:
- At a minimum advise the reliable/cooperative patient not to move
- If the patient is able to tolerate a cervical collar, one must be applied
- Secure the patient on the ambulance stretcher for transport.
- Spinal packaging definition:
- Secure manual cervical immobilization
- Place a cervical collar on the patient
- Secure the patient to a long backboard as long as it does not deteriorate the patient’s condition.
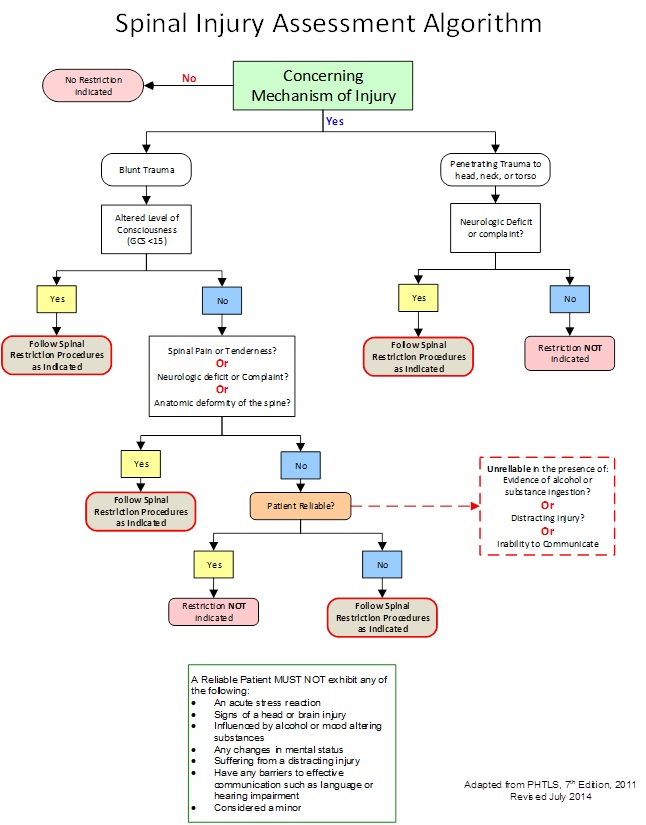
Spinal Injury Assessment Criteria:
- Consider Mechanism of Injury
- Positive mechanism → Apply c-collar, consider additional spinal restriction as indicated
- Negative mechanism → Negative for spinal injury, no spinal restriction indicated
- Uncertain mechanism → Continue assessment
- Assess for spine pain and/or tenderness. If assessment reveals:
- Positive pain/tenderness →Spinal restriction indicated
- Negative response regarding pain/tenderness → begin motor sensory exam
- Perform motor/sensory exam
- Motor exam upper and lower extremities
- Sensory exam on all extremities
- Presence/absence of abnormal sensation
- Pain sensation in upper or lower extremities
- Perform reliable patient exam
- Is the patient exhibiting any of the following:
- Acute stress reaction
- Brain/head injury
- Intoxication
- Altered mental status
- Suffering a distracting injury
- Communications barriers – language, hearing impairment, toddlers, infants
- Is the patient exhibiting any of the following:
- Abnormal Assessment – spinal restriction indicated
- Normal Assessment – Spinal restriction is NOT indicated
WHEN IN DOUBT, TREAT AS SPINAL INJURY AND USE THE APPROPRIATE SPINAL RESTRICTION PROTOCOLS

